BLE (Bluetooth low energy) jammer using nRF24L01+ modules and an Arduino Nano Every combined in a 3D printed case.
This repository is based on the original one by Wilson Ler (https://github.com/lws803/BLE-jammer) ,but provides a handy 3D case to house all the electronics and migrate the code (detailed commented) to the Arduino Nano Every.
- 1x Arduino Nano Every or Arduino Nano
- 3x nRF24L01+ modules
- 1x Mini-Breadboard
- several Jumper wires
- 1x 3D printed case
- 4x M3 thread insert
Arduino Nano Every:
| Function: | Pin Name: | Wire color: |
|---|---|---|
| Power | 3V3 | red |
| Ground | GND | black |
| ADC0/CE | A0 | green |
| ADC1/CSN | A2 | white |
| ADC2/CE | A3 | green |
| ADC3/CSN | A4 | white |
| ADC5/SCK1 | D13 | yellow |
| ADC6/MISO1 | D12 | brown |
| ADC7/MOSI1 | D11 | orange |
| ADC8/CE | A5 | green |
| ADC9/CSN | A6 | white |
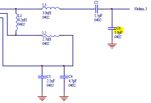
Schematic:
Snippet of the nRF24L01+ schematic with decoupling capacitor:
Note: The Schematic differs a little bit from the wires in the picture, but finally it depends on you, which colours you prefer. I soldered a 1,0 pF decoupling capacitor on the PCB, with a size of 0603 and not 0402 like in the datasheet.
Note: The cylinders, which the Arduino shield is mounted is recuded by exactly 3mm (cylinder height = 5mm), but could be necessarry to recude a litlte bit more. I used a grinder to grind down the protruding filament until the micro-USB socket was level with the recess. Unfortunately, since I don't have further access to a 3D printer, I couldn't try out several designs with reduced cylinder height. If anyone identifies an optimal height for the design, please feel free to share it. I have also moved the holder for the Arduino Mini-Breadboard 0.9 mm to the right, so that nothing wobbles in the housing any more.
The script nRF24L01+_InspectionCode is used to check the functionality of your nRF24L01+ modules. Generally some people had problems to run them without errors, so a good approach would be to check first your modules one by one with the expected output:
nRF24L01+ module:
EN_AA = 0x3f
EN_RXADDR = 0x02
RF_CH = 0x4c
RF_SETUP = 0x03
CONFIG = 0x0f
If you get the same addresses for the registers the module is working.
With the
printf("\nnRF24L01+ module 1:\n\n");
radio.printDetails();function (https://nrf24.github.io/RF24/classRF24.html#adc95213ed4c8569a90eb33122e16cea6) it's easy to print the expected output for all of your three modules. It should similiar to this, after your powered up the Arduino and every wire connection is in the right place:
nRF24L01 module :
EN_AA = 0x00
EN_RXADDR = 0x03
RF_CH = 0x02
RF_SETUP = 0x0d
CONFIG = 0x0e
nRF24L01 module 2:
EN_AA = 0x0
EN_RXADDR = 0x03
RF_CH = 0x1a
RF_SETUP = 0x0d
CONFIG = 0x0e
nRF24L01 module 3:
EN_AA = 0x00
EN_RXADDR = 0x03
RF_CH = 0x50
RF_SETUP = 0x0d
CONFIG = 0x0e
Auto acknowledgement should be set to 0 like in the debug information above and the only difference in configuration among the 3 modules should be the RF_CH.
As the author has already described, this jammer is used to block device detection; with devices that are already known, the jammer will probably have no effect. This requires a jammer that covers the entire frequency range of Bluetooth Low Energy.
A product that I bought and tested successfully:
I reccommend to buy this antenna (male connector is needed) too, because the default one has a poor range:




