Please Note that the tools marked in Blue are the Recommended ones. However, you can choose to study Yellow or Pink.
Follow the Roadmap:
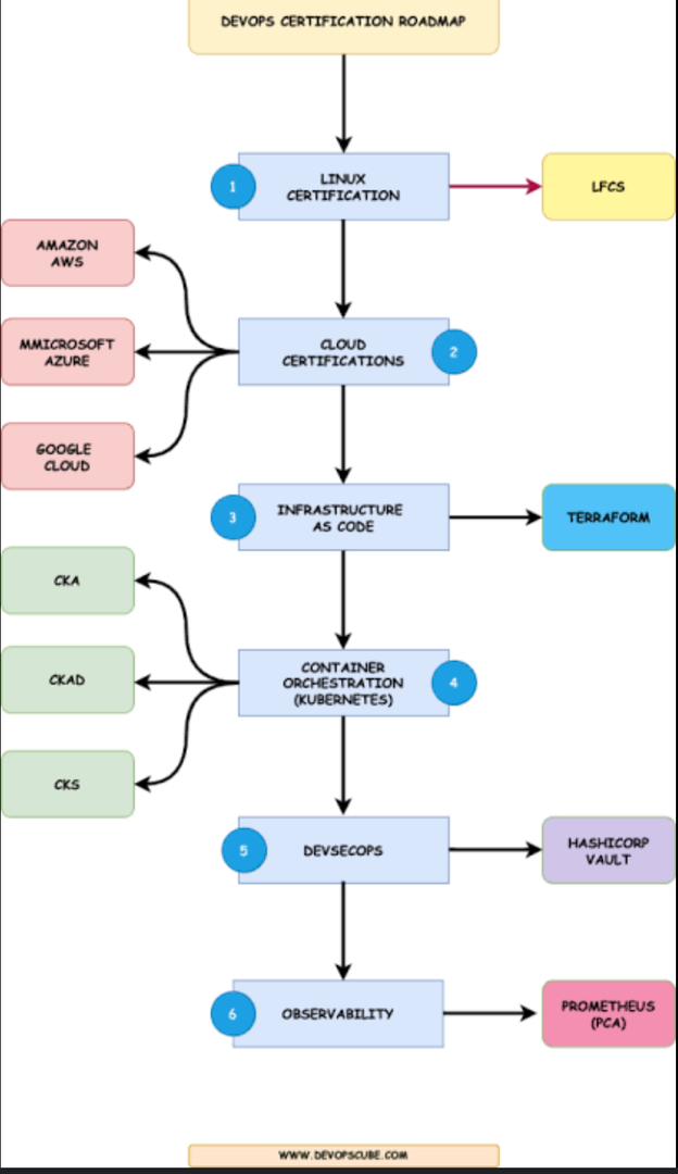
1. Pre-requisite
2. Networking
3. Linux
4. Shell Scripting
5. Git
6. Maven
7. Tomcat
8. Sonarqube
9. Nexus
10. Docker
11. Jenkins
12. AWS / Azure / GCP
13. Kubernetes
14. Terraform
15. Python
16. Ansible
17. Prometheus
18. Grafana
19. Projects
20. Projects Documentation on GitHub
21. Resume and LinkedIn Profile Fixing
22. Starting Applying for Jobs
-
Linux Full Course | Linux Tutorial For Beginners | 6+ Hours of Linux FREE
-
Linux Administration Tutorial | Linux Tutorial | Linux Course | Intellipaat - FREE
-
Linux Tutorial for Beginners: Introduction to Linux Operating System - FREE
-
Linux Full Course In 5 Hours | Linux Tutorial For Beginners | Linux Training | Edureka - FREE
-
Shell Scripting Tutorial | Linux Tutorial | Shell Scripting Training | Intellipaat
-
Bash Shell Scripting Tutorial | Shell Scripting Tutorial | Learn Shell Programming - FREE
-
Bash Tutorial: How to Use the Command Line in Linux, Windows, and Mac Terminal - FREE
-
Shell Scripting Tutorial: How to Create Shell Script in Linux/Unix - FREE
-
PowerShell For Beginners Full Course | PowerShell Beginner tutorial Full Course FREE
-
Powershell Training Full Course for Beginners [Tutorial] |Windows Powershell Training FREE
-
https://www.udemy.com/course/administration-and-automation-with-windows-powershell/ PAID
-
13 Advanced (but useful) Git Techniques and Shortcuts - FREE
-
Git and GitHub Tutorial β Version Control for Beginners - FREE
-
Database Systems - Cornell University Course (SQL, NoSQL, Large-Scale Data Analysis) - FREE
-
DevOps for Your Relational Database Foundations - Brian Randell - NDC London - FREE
-
Nexus Repository | Nexus Repository DevOps | DevOps Tool | Intellipaat - FREE
-
Jfrog | Jfrog Artifactory | Jfrog Artifactory Tutorial | Artifactory Tutorial | Intellipaat
-
Docker Tutorial for Beginners - A Full DevOps Course on How to Run Applications in Containers - FREE
-
Docker Tutorial for Beginners: Basics, Architecture, Containers - FREE
-
Docker Tutorial for Beginners - A Full DevOps Course on How to Run Applications in Containers - FREE
-
Docker Tutorial for Beginners | Docker Full Course | Access to FREE LABS - FREE
-
Jenkins Full Course in 4 Hours | Jenkins Tutorial For Beginners | DevOps Training | Edureka - PAID
-
Complete Jenkins Tutorial | Learn Jenkins From Scratch In 3 Hours - FREE
-
Jenkins Full Course - Jenkins Tutorial For Beginners - Jenkins Tutorial - FREE
-
GitHub Actions Tutorial - Basic Concepts and CI/CD Pipeline with Docker - FREE
-
DevOps with GitLab CI Course - Build Pipelines and Deploy to AWS - FREE
-
GITLAB CI CD FULL COURSE IN 3 HOURS | Gitlab CI CD From Zero To Hero - FREE
-
Getting Started With Kotlin DSL in TeamCity: From Zero to Hero - TeamCity Technology Day - FREE
-
TeamCity Fundamental Tutorial for Beginners with Demo | DevOpsSchool - FREE
-
Mobaxterm How To SSH into EC2 Instance Using MobaXterm | AWS - FREE How to connect to ec2 instance using mobaxterm? - FREE
-
Putty How to Install PuTTY on Windows + SSH Connections Using PuTTY on Windows - FREE How to Use Putty to SSH on Windows - FREE
-
AWS Certified Cloud Practitioner Training 2020 - Full Course - FREE
-
AWS Tutorial For Beginners | AWS Full Course - Learn AWS In 10 Hours | AWS Training | Edureka
-
AWS Certified Cloud Practitioner Training 2020 - Full Course - FREE
-
AWS Certified Cloud Practitioner Practice Exams - PAID - EXAM PRACTICE
-
Ultimate AWS Certified Cloud Practitioner - 2021 - PAID - PERSONAL FAVOURITE
-
AWS Certified Solutions Architect - Associate 2020 (PASS THE EXAM!) - FREE
-
AWS Certified Solutions Architect Associate Practice Exams - PAID - EXAM PRACTICCE
-
AWS Tutorial For Beginners | AWS Full Course - Learn AWS In 10 Hours | AWS Training | Edureka - FREE
-
AWS Certified Developer Associate Practice Exams - PAID - EXAM PRACTICE
-
Azure Course | Microsoft Azure Full Course 2023 | Azure Tutorial For Beginners | Intellipaat -FREE
-
Microsoft Azure Fundamentals Certification Course - FREE -AZ900
-
Azure Administrator Certification (AZ-104) - Full Course to PASS the Exam - FREE
-
Azure Developer Associate (AZ-204) β Full Course Pass the Exam! - FREE
-
Microsoft Azure Exam AZ-900 Certification - Azure Fundamentals 900 β WhizLabs EXAM PRACTICE - PAID
-
Azure Administrator Training Course | AZ-103 Training | Intellipaat - FREE
-
Microsoft Azure DevOps Solutions [Exam AZ-400] Full Course -FREE
-
Microsoft Azure Exam AZ-104 Certification - Azure Admin Associate 104 -WhizLabs EXAM PRACTICE - PAID
-
Microsoft Azure Tutorial for Beginners: Learn Basics in 1 Day - FREE
-
Azure DevOps Tutorial for Beginners | AZ- 400 | Azure DevOps Full Course - FREE
-
Google Cloud Platform Full Course | GCP Tutorial | Google Cloud Training | Edureka -FREE
-
Google Cloud Associate Cloud Engineer Course - Pass the Exam! - FREE
-
Google Cloud Platform Full Course | Google Cloud Platform Tutorial | Cloud Computing - FREE
-
Google Cloud Platform Tutorial for Beginners - Full Course - FREE
-
Git Full Course - 6 Hours | Git Tutorial for Beginners [2023] | DevOps Tutorial | Edureka -FREE
-
Google Cloud InDepth Tutorial | Google Cloud Platform Tutorial 2022 | Cloud Computing - FREE
-
Google Cloud Fundamentals 101 : A quick guide to learn GCP - FREE
-
Google Cloud Platform MasterClass : 4 GCP Certification in 1 - FREE
-
YAML Tutorial for Beginners: Learn YAML in-depth for DevOps -FREE
-
YAML Tutorial: Everything You Need to Get Started in Minutes - FREE
-
Complete YAML Course - Beginner to Advanced for DevOps and more! - FREE
-
Kubernetes Tutorial for Beginners: Basics, Features, Architecture - FREE
-
Kubernetes Certified Administrator resource by Walid Shaari - FREE - CKA
-
Kubernetes Tutorial for Beginners [FULL COURSE in 4 Hours] - FREE
-
Kubernetes CKS 2023 Complete Course - Theory - Practice - PAID
-
Kubernetes Tutorials For Beginners: 39 Comprehensive Guides - FREE
-
Certified Kubernetes Security Specialist Rescource by Walid Shaari - FREE - CKS
-
Certified Kubernetes Administrator (CKA) with Practice Tests - PAID
-
What is Helm in Kubernetes? Helm and Helm Charts explained | Kubernetes Tutorial 23 - FREE
-
Creating your first Helm chart - Package management for K8s - FREE
-
AWS EKS Kubernetes-Masterclass | DevOps, Microservices - PAID
-
AWS Kubernetes Tutorial | AWS EKS Tutorial | Kubernetes on AWS - FREE
-
Amazon EKS Starter: Docker on AWS EKS with Kubernetes = PAID
-
Deploy to Azure Kubernetes (AKS) from Azure DevOps with Azure Pipelines | Build LIVE with Me - FREE
-
AWS EKS Tutorial | Kubernetes on AWS | Create EKS Step by Step for Beginners | K21Academy - FREE
-
Azure Kubernetes Service with Azure DevOps and Terraform - PAID - AKS
-
Google Kubernetes Engine Tutorial | Kubernetes and Google Container Engine | Intellipaat -FREE
-
Learn DevOps: Infrastructure Automation With Terraform -PAID
-
Terraform Course - Automate your AWS cloud infrastructure - FREE
-
Terraform on AWS EKS Kubernetes IaC SRE- 50 Real-World Demos -PAID
-
Terraform for DevOps Beginners + Labs: Complete Step by Step Guide - FREE
-
Azure DevOps: Provision API Infrastructure using Terraform - Full Course - FREE
-
Automate the Boring Stuff with Python Programming - PAID - RECOMMENDED
-
Python Tutorial for Beginners - Learn Python in 5 Hours [FULL COURSE] - FREE
-
Learn Python - Full Course for Beginners Tutorial - FREE - RECOMMENDED
-
Python Tutorial for Beginners - Learn Python in 5 Hours FULL COURSE - FREE
-
Python Crash Course: A Hands-On, Project-Based Introduction to Programming
-
Learn How To Code: Google's Go (golang) Programming Language - PAID
-
Go (Golang) Programming: The Complete Go Bootcamp 2023 - PAID
-
Learn Go Programming by Building 11 Projects β Full Course- FREE
-
Learn Ansible Automation in 250+examples & practical lessons - PAID
-
Ansible Full Course | Ansible Training | Learn Ansible for Beginners | Edureka - FREE
-
Ansible Full Course | 34 Topics in 2 Hours | Ansible Tutorial for Beginners - FREE
-
Puppet Full Course | Learn Puppet Step By Step | Puppet Tutorial For Beginners - FREE
-
Puppet Full Course | Learn Puppet Training | Puppet Tutorial for Beginners | Learn Devops - FREE
-
Prometheus | The Complete Hands-On for Monitoring & Alerting - PAID
-
Prometheus Tutorial - Monitoring with Prometheus And Grafana - Prometheus Grafana Tutorial - FREE
-
Prometheus MasterClass : DevOps Infra Monitoring & Alerting - FREE
-
Grafana Tutorial For Beginners | Continuous Monitoring With Grafana | DevOps Training - FREE
-
Grafana Course for Beginners | Learn Grafana | Grafana Tutorials - FREE
-
Guide to Grafana 101: Getting Started With (Awesome) Visualizations - FREE
-
Setup Prometheus & Grafana Monitoring On Kubernetes Using Helm = FREE
-
Elasticsearch Tutorial | ELK Stack Tutorial | Intellipaat FREE
-
ELK Stack Tutorial For Beginners | Elastic Stack Tutorial | DevOps | Intellipaat FREE
-
Beginner's Crash Course to Elastic Stack - Part 1: Intro to Elasticsearch and Kibana FREE
-
Active Directory Tutorial for Beginners - Live Training - FREE
-
Learn Windows Server 2022 (AD, DNS, GPO) Be a Great Admin! - FREE
-
DevSecOps Full Course | DevSecOps Tutorial For Beginners | DevSecOps Training | Intellipaat FREE
-
Overview of DevSecOps | What is DevSecOps | DevSecOps : What, Why and How | Infosectrain FREE
-
DevSecOps - Kubernetes DevOps & Security with Hands-On Labs PAID
-
DevSecOps : Master Securing CI/CD | DevOps Pipeline(2023) PAID
TAP β© DevOps Certificate
- Resume : While people tend to present an essay as a resume or some template they got online π ββ
Hiring manager come across hundreds of resumes all the time, they donβt have time to read all the resumes.
First look at your resume will determine if they will go through it or not. So your resume pass through different stages before you get your first email. βββ
Go through this link to understand what your resume stands against. ππππ
WHAT YOUR RESUME IS UP AGAINST
Tips for your rΓ©sumΓ©: β β β
-
Tailor your resume to suit the position you are applying for
-
Limit your resume to two pages
-
Proofread your resume numerous times
-
Keep your resume clear and concise
-
Be honest
-
Quantify your achievements
-
Use simple words and action verbs
-
Include unpaid work that show off your skills
Resume Donβts : ββββ
-
Don't include a picture of yourself
-
Don't simply list job responsibilities
-
Don't include references
-
Don't include hobbies or interests
-
Don't use too many bullets
-
Don't include unnecessary personal information
-
Don't use an inappropriate email address
-
LinkedIn: Why having a good LinkedIn profile is so important these days, people donβt tend to take it serious as they should. πββ
Jobs these days require you submit your LinkedIn profile links .
LinkedIn as come to serve as a secret π€« background check for many companies.
Click on this link, to understand how important your LinkedIn profile is and ways to fix it. ππππ
Your LinkedIn account is just as important as your RESUME
- GitHub Account : Your GitHub might just be one of the place to land you your dream job. β
Just imagine going for a devOps or developer role and you donβt have any projects to show off . π ββπ€¦ββ
GitHub is not just about pushing codes, you can use GitHub to document your projects. β β β
Documenting your projects on GitHub can be very handy, To show off to your future employerβs and for reference purposes. β¨β¨β¨π€©π€©
Having many projects on your portfolio will give you an edge over someone without any projects to show off.
So make it a duty to document all your projects. β β β
Four Ace to Landing Your Dream Jobs
β’ Learn The Skills
β’ Work on Real Projects (Build Your Portfolio)
β’ Prep Your Resume and Your LinkedIn
β’ Start Applying
β’ Land your dream Jobs
-
Simple DevOps Project-1 | Simple DevOps project for CI/CD | CI/CD through Jenkins - FREEE
-
Simple DevOps Projects - Part 1 | DevOps Projects for Beginners | DevOps Training FREE
-
Simple DevOps Project | DevOps Projects for Beginners | DevOps Project from Scratch FREE
-
Simple DevOps Project-2 | CI/CD pipeline using GIT, Jenkins & Ansible FREE
-
Simple DevOps Projects - Part 2 | DevOps Projects for Beginners | DevOps Training | Edureka FREE
-
Simple DevOps Projects - Part 3 | DevOps Projects for Beginners | DevOps Training | Edureka FREE
-
Simple DevOps Project-4 - Part-01 | How To Create a Docker Image Using Jenkins And Ansible FREE
-
DevOps Project 2021 - How to Learn DevOps Through a Practical Project FREE
-
Simple DevOps Project-4 - Part 03 | Enable versioning on docker images through jenkins job FREE
-
Complete DevOps Project | Github, Docker, Dockerhub, Git, Jenkins, Ansible FREE
-
Complete END to END Azure DevOps Tutorials Series with Practical's Full Course in 4 Hours
-
AWS Projects for beginners | Deploying End to End Website on AWS FREE
-
AWS CodePipeline tutorial | Build a CI/CD Pipeline on AWS FREE
-
DevOps Project | Creating CI CD Pipeline Using Jenkins | Intellipaat FREE
-
Mega Real-time End to End DevOps CI/CD Project | Git | Jenkins | Nexus | SonarQube | HandsOn Lab - I
- ANS-C00: AWS Certified Advanced Networking - Specialty
- AWS Certified Alexa Skill Builder - Specialty: AWS Certified Alexa Skill Builder - Specialty
- AWS Certified Big Data - Specialty: exam
- AWS Certified Cloud Practitioner: AWS Certified Cloud Practitioner (CLF-C01)
- AWS Certified Data Analytics - Specialty: AWS Certified Data Analytics - Specialty (DAS-C01)
- AWS Certified Database - Specialty: AWS Certified Database - Specialty
- AWS Certified Developer Associate: AWS Certified Developer Associate
- AWS Certified Machine Learning - Specialty: AWS Certified Machine Learning - Specialty (MLS-C01)
- AWS Certified SAP on AWS - Specialty PAS-C01: AWS Certified SAP on AWS - Specialty PAS-C01
- AWS Certified Security - Specialty: AWS Certified Security - Specialty
- AWS Certified Solutions Architect - Associate SAA-C02: AWS Certified Solutions Architect - Associate SAA-C02
- AWS Certified Solutions Architect - Associate SAA-C03: AWS Certified Solutions Architect - Associate SAA-C03
- AWS Certified Solutions Architect - Professional: AWS Certified Solutions Architect - Professional
- AWS Certified Solutions Architect - Professional SAP-C02: AWS Certified Solutions Architect - Professional SAP-C02
- AWS Certified SysOps Administrator - Associate: AWS Certified SysOps Administrator - Associate (SOA-C02)
- AWS DevOps Engineer Professional: AWS DevOps Engineer - Professional (DOP-C01)
- AWS-SysOps: AWS Certified SysOps Administrator



