a visualization tool for golang project dependency

This tool is for helping source code reading. The dependency of the whole code can be visualized quickly.
go get github.com/hirokidaichi/goviz
and if not being installed graphviz, install it :
brew install graphviz
goviz -i github.com/hashicorp/serf | dot -Tpng -o hoge.png
Usage:
goviz [OPTIONS]
Application Options:
-i, --input= intput ploject name
-o, --output= output file (STDOUT)
-d, --depth= max plot depth of the dependency tree (128)
-f, --focus= focus on the specific module
-s, --search= top directory of searching
-l, --leaf whether leaf nodes are plotted (false)
-m, --metrics display module metrics (false)
Help Options:
-h, --help Show this help message
exit status 1
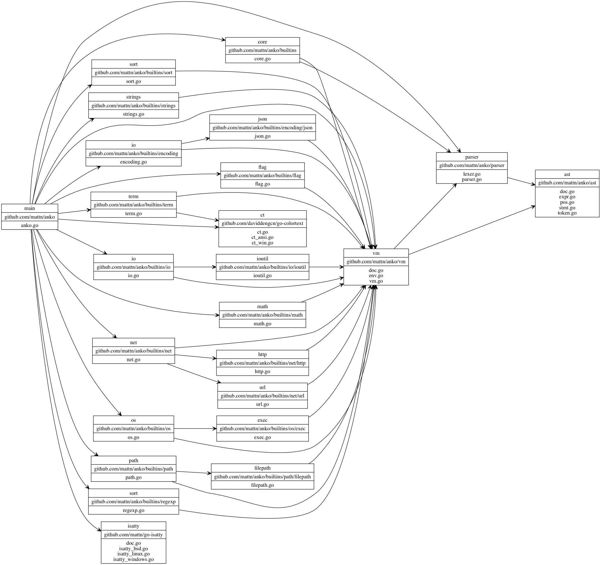
goviz -i github.com/mattn/anko | dot -Tpng -o anko.png
goviz -i github.com/hashicorp/serf | dot -Tpng -o serf.png
goviz -i github.com/lestrrat/go-xslate | dot -Tpng -o xslate.png
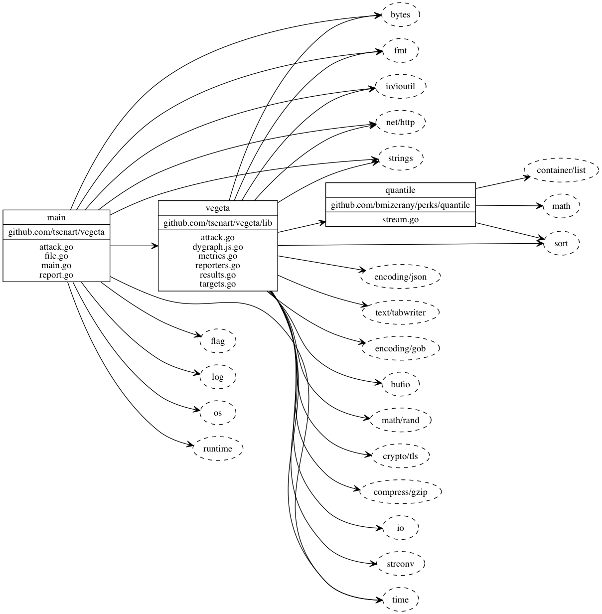
goviz -i github.com/tsenart/vegeta -l| dot -Tpng -o vegeta.png
goviz -i github.com/mitchellh/packer --search SELF| dot -Tpng -o packer.png
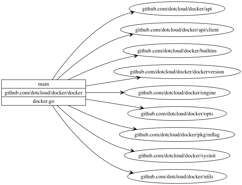
goviz -i github.com/dotcloud/docker/docker -s github.com/dotcloud/docker -d 1| dot -Tpng -o docker1.png
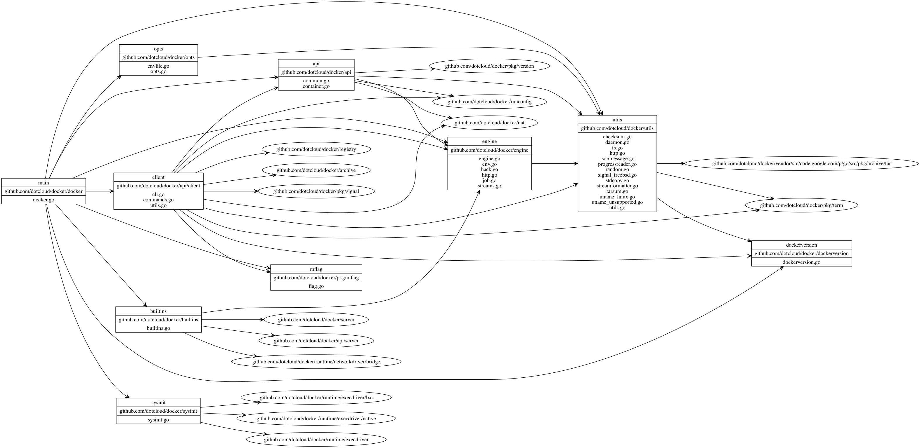
goviz -i github.com/dotcloud/docker/docker -s github.com/dotcloud/docker -d 2| dot -Tpng -o docker2.png
goviz -i github.com/dotcloud/docker/docker -s github.com/dotcloud/docker -d 3| dot -Tpng -o docker3.png
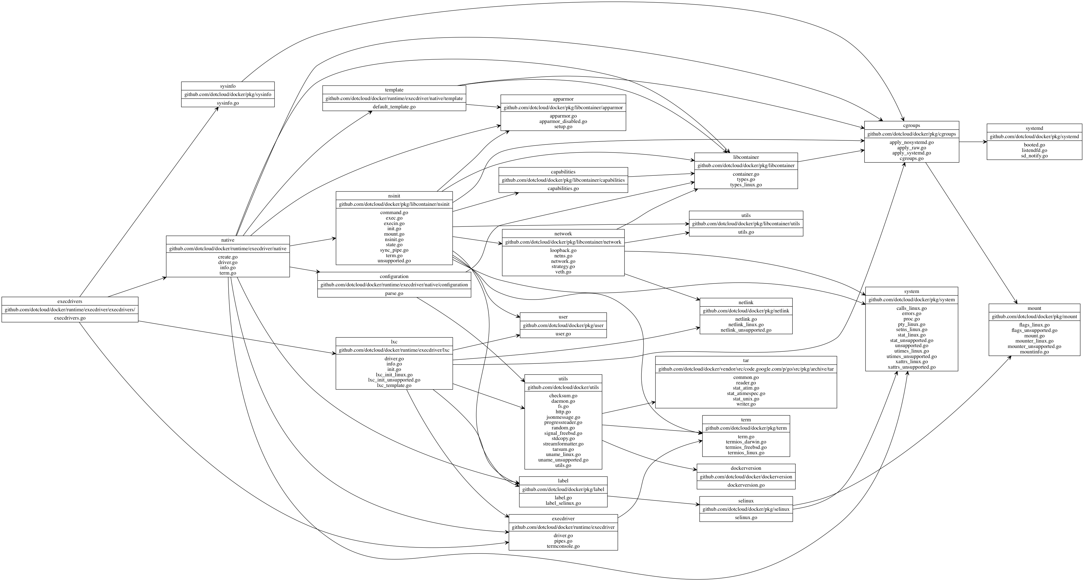
goviz -i github.com/dotcloud/docker/runtime/execdriver/execdrivers/ -s github.com/dotcloud/docker| dot -Tpng -o docker-execdrivers.png
goviz has a function which outputs the metrics (instability) of go project.
goviz -i github.com/dotcloud/docker/docker -m
Instability is a value of 0 to 1. It suggests that it is such an unstable module that this value is high. It becomes easy to distinguish whether it is a module nearer to application layer, and whether it is a module near a common library.
Inst:1.000 Ca( 0) Ce( 9) github.com/dotcloud/docker/docker
Inst:0.960 Ca( 1) Ce( 24) github.com/dotcloud/docker/pkg/libcontainer/nsinit
Inst:0.956 Ca( 2) Ce( 43) github.com/dotcloud/docker/runtime
Inst:0.950 Ca( 1) Ce( 19) github.com/dotcloud/docker/api/client
Inst:0.950 Ca( 1) Ce( 19) github.com/dotcloud/docker/server
Inst:0.909 Ca( 1) Ce( 10) github.com/dotcloud/docker/api/server
Inst:0.867 Ca( 2) Ce( 13) github.com/dotcloud/docker/runtime/execdriver/native
Inst:0.857 Ca( 1) Ce( 6) github.com/dotcloud/docker/runtime/graphdriver/devmapper
Inst:0.833 Ca( 1) Ce( 5) github.com/dotcloud/docker/runtime/graphdriver/aufs
Inst:0.800 Ca( 1) Ce( 4) github.com/dotcloud/docker/builtins
Inst:0.800 Ca( 2) Ce( 8) github.com/dotcloud/docker/runtime/networkdriver/bridge
Inst:0.800 Ca( 1) Ce( 4) github.com/dotcloud/docker/runtime/execdriver/execdrivers
Inst:0.778 Ca( 2) Ce( 7) github.com/dotcloud/docker/pkg/libcontainer/network
Inst:0.750 Ca( 1) Ce( 3) github.com/dotcloud/docker/sysinit
Inst:0.750 Ca( 3) Ce( 9) github.com/dotcloud/docker/runtime/execdriver/lxc
Inst:0.750 Ca( 1) Ce( 3) github.com/dotcloud/docker/runtime/execdriver/native/template
Inst:0.727 Ca( 3) Ce( 8) github.com/dotcloud/docker/graph
Inst:0.667 Ca( 1) Ce( 2) github.com/dotcloud/docker/runtime/execdriver/native/configuration
Inst:0.667 Ca( 1) Ce( 2) github.com/dotcloud/docker/runtime/networkdriver/portmapper
Inst:0.667 Ca( 1) Ce( 2) github.com/dotcloud/docker/runtime/networkdriver/ipallocator
Inst:0.667 Ca( 1) Ce( 2) github.com/dotcloud/docker/links
Inst:0.571 Ca( 9) Ce( 12) github.com/dotcloud/docker/runconfig
Inst:0.500 Ca( 2) Ce( 2) github.com/dotcloud/docker/pkg/selinux
Inst:0.500 Ca( 5) Ce( 5) github.com/dotcloud/docker/api
Inst:0.500 Ca( 2) Ce( 2) github.com/dotcloud/docker/daemonconfig
Inst:0.500 Ca( 5) Ce( 5) github.com/dotcloud/docker/image
Inst:0.500 Ca( 1) Ce( 1) github.com/dotcloud/docker/pkg/libcontainer/capabilities
Inst:0.500 Ca( 1) Ce( 1) github.com/gorilla/mux
Inst:0.500 Ca( 1) Ce( 1) github.com/dotcloud/docker/runtime/graphdriver/btrfs
Inst:0.500 Ca( 1) Ce( 1) github.com/dotcloud/docker/runtime/graphdriver/vfs
Inst:0.444 Ca( 10) Ce( 8) github.com/dotcloud/docker/archive
Inst:0.333 Ca( 2) Ce( 1) github.com/dotcloud/docker/opts
Inst:0.333 Ca( 2) Ce( 1) github.com/dotcloud/docker/runtime/networkdriver/portallocator
Inst:0.250 Ca( 6) Ce( 2) github.com/dotcloud/docker/registry
Inst:0.250 Ca( 6) Ce( 2) github.com/dotcloud/docker/pkg/cgroups
Inst:0.250 Ca( 3) Ce( 1) github.com/dotcloud/docker/pkg/sysinfo
Inst:0.250 Ca( 3) Ce( 1) github.com/dotcloud/docker/runtime/networkdriver
Inst:0.154 Ca( 11) Ce( 2) github.com/dotcloud/docker/runtime/graphdriver
Inst:0.125 Ca( 7) Ce( 1) github.com/dotcloud/docker/pkg/label
Inst:0.091 Ca( 10) Ce( 1) github.com/dotcloud/docker/nat
Inst:0.083 Ca( 11) Ce( 1) github.com/dotcloud/docker/runtime/execdriver
Inst:0.077 Ca( 36) Ce( 3) github.com/dotcloud/docker/utils
Inst:0.067 Ca( 14) Ce( 1) github.com/dotcloud/docker/engine
Inst:0.056 Ca( 17) Ce( 1) github.com/dotcloud/docker/pkg/libcontainer
Inst:0.000 Ca( 2) Ce( 0) github.com/dotcloud/docker/pkg/collections
Inst:0.000 Ca( 1) Ce( 0) github.com/gorilla/context
Inst:0.000 Ca( 1) Ce( 0) code.google.com/p/go.net/websocket
Inst:0.000 Ca( 7) Ce( 0) github.com/dotcloud/docker/dockerversion
Inst:0.000 Ca( 3) Ce( 0) github.com/dotcloud/docker/pkg/mflag
Inst:0.000 Ca( 4) Ce( 0) github.com/dotcloud/docker/pkg/mount
Inst:0.000 Ca( 1) Ce( 0) github.com/dotcloud/docker/pkg/namesgenerator
Inst:0.000 Ca( 4) Ce( 0) github.com/dotcloud/docker/pkg/netlink
Inst:0.000 Ca( 1) Ce( 0) github.com/dotcloud/docker/pkg/proxy
Inst:0.000 Ca( 1) Ce( 0) github.com/dotcloud/docker/pkg/listenbuffer
Inst:0.000 Ca( 2) Ce( 0) github.com/dotcloud/docker/pkg/signal
Inst:0.000 Ca( 10) Ce( 0) github.com/dotcloud/docker/pkg/system
Inst:0.000 Ca( 2) Ce( 0) github.com/dotcloud/docker/pkg/systemd
Inst:0.000 Ca( 6) Ce( 0) github.com/dotcloud/docker/pkg/term
Inst:0.000 Ca( 3) Ce( 0) github.com/dotcloud/docker/pkg/user
Inst:0.000 Ca( 2) Ce( 0) github.com/dotcloud/docker/pkg/version
Inst:0.000 Ca( 2) Ce( 0) github.com/dotcloud/docker/pkg/libcontainer/utils
Inst:0.000 Ca( 4) Ce( 0) github.com/dotcloud/docker/pkg/libcontainer/apparmor
Inst:0.000 Ca( 2) Ce( 0) github.com/dotcloud/docker/pkg/iptables
Inst:0.000 Ca( 2) Ce( 0) github.com/dotcloud/docker/pkg/graphdb
Inst:0.000 Ca( 5) Ce( 0) github.com/dotcloud/docker/vendor/src/code.google.com/p/go/src/pkg/archive/tar
MIT
hirokidaichi [at] gmail.com








