Skip to content

The most robust observability solution for Salesforce experts. Built 100% natively on the platform, and designed to work seamlessly with Apex, Lightning Components, Flow, OmniStudio, and integrations.

License

Notifications You must be signed in to change notification settings

jongpie/NebulaLogger

Nebula Logger for Salesforce

Build codecov

The most robust observability solution for Salesforce experts. Built 100% natively on the platform, and designed to work seamlessly with Apex, Lightning Components, Flow, OmniStudio, and integrations.

Unlocked Package - v4.16.5

Install Unlocked Package in a Sandbox Install Unlocked Package in Production View Documentation

sf package install --wait 20 --security-type AdminsOnly --package 04tKe0000011N4KIAU


Managed Package - v4.16.0

Install Managed Package in a Sandbox Install Managed Package in Production View Milestone

sf package install --wait 30 --security-type AdminsOnly --package 04t5Y0000015pGtQAI


Note

Starting in September 2024, Nebula Logger's documentation is being rewritten & consolidated into the wiki. Most of the content show below will eventually be migrated to the wiki instead.

Features

  1. A unified logging tool that supports easily adding log entries across the Salesforce platform, using:

  2. Built with an event-driven pub/sub messaging architecture, using LogEntryEvent__e platform events. For more details on leveraging platform events, see the Platform Events Developer Guide site

  3. Actionable observability data about your Salesforce org, available directly in your Salesforce org via the 5 included custom objects

    • Log__c
    • LogEntry__c
    • LogEntryTag__c
    • LoggerTag__c
    • LoggerScenario__c
  4. Customizable logging settings for different users & profiles, using the included LoggerSettings__c custom hierarchy settings object

  5. Easily scales in highly complex Salesforce orgs with large data volumes, using global feature flags in LoggerParameter__mdt

  6. Automatic data masking of sensitive data, using rules configured in the LogEntryDataMaskRule__mdt custom metadata type object

  7. View related LogEntry__c records on any Lightning record page in App Builder by adding the 'Related Log Entries' component (relatedLogEntries LWC)

  8. Dynamically assign tags to Log__c and LogEntry__c records for tagging/labeling your logs

  9. Extendable with a built-in plugin framework: easily build or install plugins that enhance Nebula Logger, using Apex or Flow (not currently available in the managed package)

  10. ISVs & package developers have several options for leveraging Nebula Logger in your own packages

    • Optional Dependency: dynamically leverage Nebula Logger in your own packages - when it's available in a subscriber's org - using Apex's Callable interface and Nebula Logger's included implementation CallableLogger (requires v4.14.10 of Nebula Logger or newer)
    • Hard Dependency: add either Nebula Logger's unlocked (no namespace) package or its managed package (Nebula namespace) as a dependency for your package to ensure customers always have a version of Nebula Logger installed
    • No Dependency: Bundle Nebula Logger's metadata into your own project - all of Nebula Logger's metadata is fully open source & freely available. This approach provides with full control of what's included in your own app/project.

Learn more about the design and history of the project on Joys Of Apex blog post

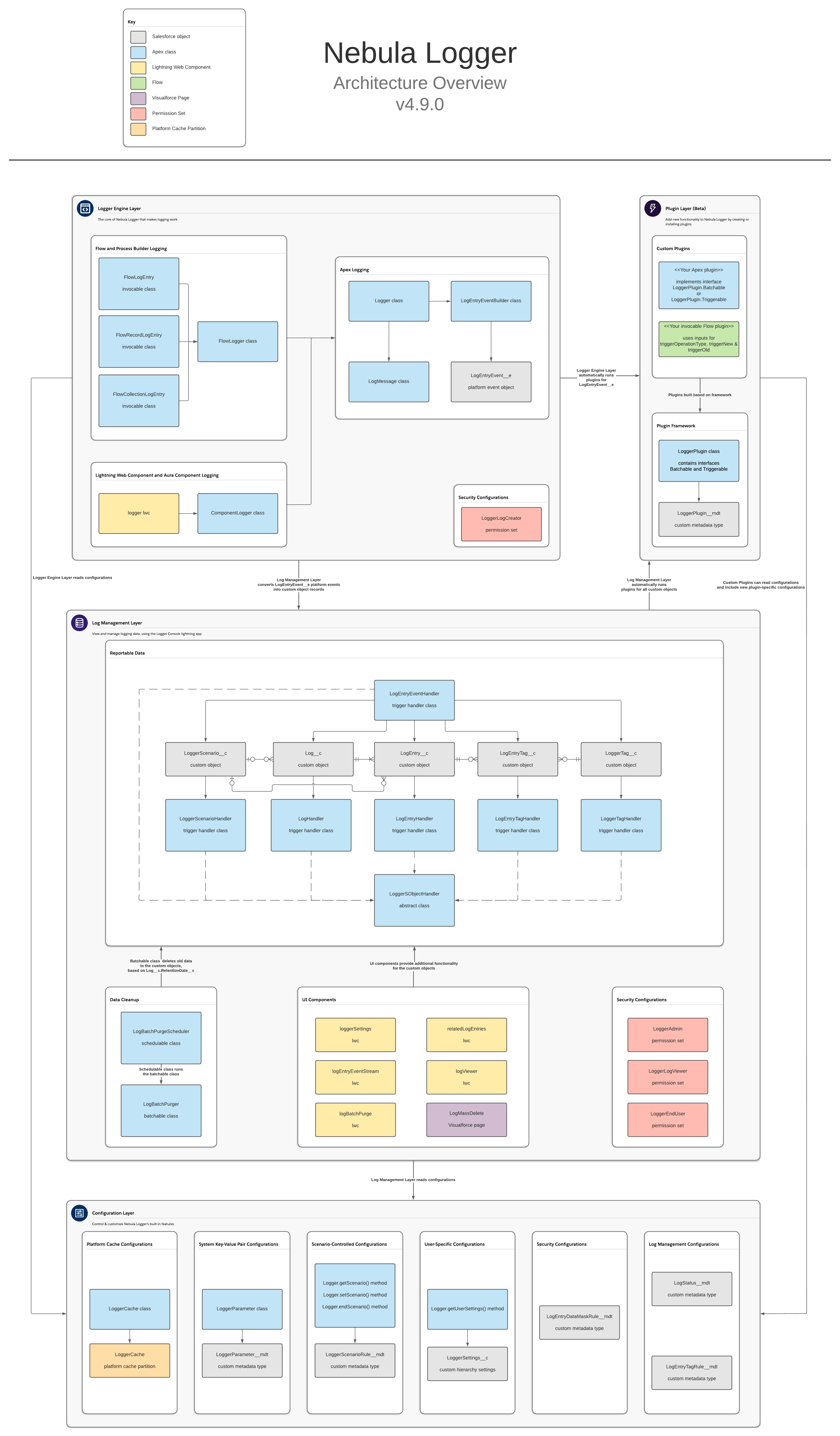
Architecture Overview

Nebula Logger is built natively on Salesforce, using Apex, lightning components and various types of objects. There are no required external dependencies. To learn more about the architecture, check out the architecture overview in the wiki.

Installing

Nebula Logger is available as both an unlocked package and a managed package. The metadata is the same in both packages, but there are some differences in the available functionality & features. All examples in README are for the unlocked package (no namespace) - simply add the Nebula namespace to the examples if you are using the managed package.

Unlocked Package (Recommended) Managed Package
Namespace none Nebula
Future Releases Faster release cycle: new patch versions are released (e.g., v4.4.x) for new enhancements & bugfixes that are merged to the main branch in GitHub Slower release cycle: new minor versions are only released (e.g., v4.x) once new enhancements & bugfixes have been tested and code is stabilized
Public & Protected Apex Methods Any public and protected Apex methods are subject to change in the future - they can be used, but you may encounter deployment issues if future changes to public and protected methods are not backwards-compatible Only global methods are available in managed packages - any global Apex methods available in the managed package will be supported for the foreseeable future
Apex Debug Statements System.debug() is automatically called - the output can be configured with LoggerSettings__c.SystemLogMessageFormat__c to use any field on LogEntryEvent__e Requires adding your own calls for System.debug() due to Salesforce limitations with managed packages
Logger Plugin Framework Leverage Apex or Flow to build your own "plugins" for Logger - easily add your own automation to the any of the included objects: LogEntryEvent__e, Log__c, LogEntry__c, LogEntryTag__c and LoggerTag__c. The logger system will then automatically run your plugins for each trigger event (BEFORE_INSERT, BEFORE_UPDATE, AFTER_INSERT, AFTER_UPDATE, and so on). This functionality is not currently available in the managed package

Getting Started

After installing Nebula Logger in your org, there are a few additional configuration changes needed...

  • Assign permission set(s) to users
  • Customize the default settings in LoggerSettings__c
    • You can customize settings at the org, profile and user levels

Logger for Apex: Quick Start

For Apex developers, the Logger class has several methods that can be used to add entries with different logging levels. Each logging level's method has several overloads to support multiple parameters.

// This will generate a debug statement within developer console
System.debug('Debug statement using native Apex');

// This will create a new `Log__c` record with multiple related `LogEntry__c` records
Logger.error('Add log entry using Nebula Logger with logging level == ERROR');
Logger.warn('Add log entry using Nebula Logger with logging level == WARN');
Logger.info('Add log entry using Nebula Logger with logging level == INFO');
Logger.debug('Add log entry using Nebula Logger with logging level == DEBUG');
Logger.fine('Add log entry using Nebula Logger with logging level == FINE');
Logger.finer('Add log entry using Nebula Logger with logging level == FINER');
Logger.finest('Add log entry using Nebula Logger with logging level == FINEST');
Logger.saveLog();

This results in 1 Log__c record with several related LogEntry__c records.

Apex Log Results


Logger for Lightning Components: Quick Start

For lightning component developers, the logger LWC provides very similar functionality that is offered in Apex. Simply incorporate the logger LWC into your component, and call the desired logging methods within your code.

// For LWC, import logger's getLogger() function into your component
import { getLogger } from 'c/logger';

export default class LoggerDemo extends LightningElement {
  logger = getLogger();

  connectedCallback() {
    this.logger.info('Hello, world');
    this.logger.saveLog();
  }
}
// For aura, retrieve logger from your component's markup
const logger = component.find('logger');

logger.error('Hello, world!').addTag('some important tag');
logger.warn('Hello, world!');
logger.info('Hello, world!');
logger.debug('Hello, world!');
logger.fine('Hello, world!');
logger.finer('Hello, world!');
logger.finest('Hello, world!');
logger.saveLog();

Logger for Flow & Process Builder: Quick Start

Within Flow & Process Builder, you can select 1 of the several Logging actions

Flow Logger Actions

In this simple example, a Flow is configured after-insert and after-update to log a Case record (using the action 'Add Log Entry for an SObject Record')

Flow Builder: Log Case

This results in a Log__c record with related LogEntry__c records.

Flow Log Results


Logger for OmniStudio: Quick Start

For OmniStudio builders, the included Apex class CallableLogger provides access to Nebula Logger's core features, directly in omniscripts and omni integration procedures. Simply use the CallableLogger class as a remote action within OmniStudio, and provide any inputs needed for the logging action. For more details (including what actions are available, and their required inputs), see the section on the CallableLogger Apex class. For more details on logging in OmniStudio, see the OmniStudio wiki page


Features for Apex Developers

Within Apex, there are several different methods that you can use that provide greater control over the logging system.

Transaction Controls

Apex developers can use additional Logger methods to dynamically control how logs are saved during the current transaction.

  • Logger.suspendSaving() – causes Logger to ignore any calls to saveLog() in the current transaction until resumeSaving() is called. Useful for reducing DML statements used by Logger
  • Logger.resumeSaving() – re-enables saving after suspendSaving() is used
  • Logger.flushBuffer() – discards any unsaved log entries
  • Logger.setSaveMethod(SaveMethod saveMethod) - sets the default save method used when calling saveLog(). Any subsequent calls to saveLog() in the current transaction will use the specified save method
  • Logger.saveLog(SaveMethod saveMethod) - saves any entries in Logger's buffer, using the specified save method for only this call. All subsequent calls to saveLog() will use the default save method.
  • Enum Logger.SaveMethod - this enum can be used for both Logger.setSaveMethod(saveMethod) and Logger.saveLog(saveMethod)
    • Logger.SaveMethod.EVENT_BUS - The default save method, this uses the EventBus class to publish LogEntryEvent__e records. The default save method can also be controlled declaratively by updating the field LoggerSettings__c.DefaultSaveMethod__c
    • Logger.SaveMethod.QUEUEABLE - This save method will trigger Logger to save any pending records asynchronously using a queueable job. This is useful when you need to defer some CPU usage and other limits consumed by Logger.
    • Logger.SaveMethod.REST - This save method will use the current user’s session ID to make a synchronous callout to the org’s REST API. This is useful when you have other callouts being made and you need to avoid mixed DML operations.
    • Logger.SaveMethod.SYNCHRONOUS_DML - This save method will skip publishing the LogEntryEvent__e platform events, and instead immediately creates Log__c and LogEntry__c records. This is useful when you are logging from within the context of another platform event and/or you do not anticipate any exceptions to occur in the current transaction. Note: when using this save method, any exceptions will prevent your log entries from being saved - Salesforce will rollback any DML statements, including your log entries! Use this save method cautiously.

Track Related Logs in Batchable and Queuable Jobs

In Salesforce, asynchronous jobs like batchable and queuable run in separate transactions - each with their own unique transaction ID. To relate these jobs back to the original log, Apex developers can use the method Logger.setParentLogTransactionId(String). Logger uses this value to relate child Log__c records, using the field Log__c.ParentLog__c.

This example batchable class shows how you can leverage this feature to relate all of your batch job’s logs together.

ℹ️ If you deploy this example class to your org,you can run it using Database.executeBatch(new BatchableLoggerExample());

public with sharing class BatchableLoggerExample implements Database.Batchable<SObject>, Database.Stateful {
  private String originalTransactionId;

  public Database.QueryLocator start(Database.BatchableContext batchableContext) {
    // Each batchable method runs in a separate transaction,
    // so store the first transaction ID to later relate the other transactions
    this.originalTransactionId = Logger.getTransactionId();

    Logger.info('Starting BatchableLoggerExample');
    Logger.saveLog();

    // Just as an example, query all accounts
    return Database.getQueryLocator([SELECT Id, Name, RecordTypeId FROM Account]);
  }

  public void execute(Database.BatchableContext batchableContext, List<Account> scope) {
    // One-time call (per transaction) to set the parent log
    Logger.setParentLogTransactionId(this.originalTransactionId);

    for (Account account : scope) {
      // Add your batch job's logic here

      // Then log the result
      Logger.info('Processed an account record', account);
    }

    Logger.saveLog();
  }

  public void finish(Database.BatchableContext batchableContext) {
    // The finish method runs in yet-another transaction, so set the parent log again
    Logger.setParentLogTransactionId(this.originalTransactionId);

    Logger.info('Finishing running BatchableLoggerExample');
    Logger.saveLog();
  }
}

Queueable jobs can also leverage the parent transaction ID to relate logs together. This example queueable job will run several chained instances. Each instance uses the parentLogTransactionId to relate its log back to the original instance's log.

ℹ️ If you deploy this example class to your org,you can run it using System.enqueueJob(new QueueableLoggerExample(3));

public with sharing class QueueableLoggerExample implements Queueable {
  private Integer numberOfJobsToChain;
  private String parentLogTransactionId;

  private List<LogEntryEvent__e> logEntryEvents = new List<LogEntryEvent__e>();

  // Main constructor - for demo purposes, it accepts an integer that controls how many times the job runs
  public QueueableLoggerExample(Integer numberOfJobsToChain) {
    this(numberOfJobsToChain, null);
  }

  // Second constructor, used to pass the original transaction's ID to each chained instance of the job
  // You don't have to use a constructor - a public method or property would work too.
  // There just needs to be a way to pass the value of parentLogTransactionId between instances
  public QueueableLoggerExample(Integer numberOfJobsToChain, String parentLogTransactionId) {
    this.numberOfJobsToChain = numberOfJobsToChain;
    this.parentLogTransactionId = parentLogTransactionId;
  }

  // Creates some log entries and starts a new instance of the job when applicable (based on numberOfJobsToChain)
  public void execute(System.QueueableContext queueableContext) {
    Logger.setParentLogTransactionId(this.parentLogTransactionId);

    Logger.fine('queueableContext==' + queueableContext);
    Logger.info('this.numberOfJobsToChain==' + this.numberOfJobsToChain);
    Logger.info('this.parentLogTransactionId==' + this.parentLogTransactionId);

    // Add your queueable job's logic here

    Logger.saveLog();

    --this.numberOfJobsToChain;
    if (this.numberOfJobsToChain > 0) {
      String parentLogTransactionId = this.parentLogTransactionId != null ? this.parentLogTransactionId : Logger.getTransactionId();
      System.enqueueJob(new QueueableLoggerExample(this.numberOfJobsToChain, parentLogTransactionId));
    }
  }
}

Overloads for Logging Methods

Each of the logging methods in Logger (such as Logger.error(), Logger.debug(), and so on) has several static overloads for various parameters. These are intended to provide simple method calls for common parameters, such as:

  • Log a message and a record - Logger.error(String message, SObject record)
  • Log a message and a record ID - Logger.error(String message, Id recordId)
  • Log a message and a save result - Logger.error(String message, Database.SaveResult saveResult)
  • ...

To see the full list of overloads, check out the Logger class documentation.

Using the Fluent Interface

Each of the logging methods in Logger returns an instance of the class LogEntryEventBuilder. This class provides several additional methods together to further customize each log entry - each of the builder methods can be chained together. In this example Apex, 3 log entries are created using different approaches for calling Logger - all 3 approaches result in identical log entries.

// Get the current user so we can log it (just as an example of logging an SObject)
User currentUser = [SELECT Id, Name, Username, Email FROM User WHERE Id = :UserInfo.getUserId()];

// Using static Logger method overloads
Logger.debug('my string', currentUser);

// Using the instance of LogEntryEventBuilder
LogEntryEventBuilder builder = Logger.debug('my string');
builder.setRecord(currentUser);

// Chaining builder methods together
Logger.debug('my string').setRecord(currentUser);

// Save all of the log entries
Logger.saveLog();

Using LogMessage for Dynamically-Generated Strings

The class LogMessage provides the ability to generate string messages on demand, using String.format(). This provides 2 benefits:

  1. Improved CPU usage by skipping unnecessary calls to String.format()

    String formattedString = String.format('my example with input: {0}', List<Object>{'myString'});
    Logger.fine(formattedString);
    
    // With LogMessage, when the specified logging level (FINE) is disabled for the current user, `String.format()` is not called
    LogMessage logMessage = new LogMessage('my example with input: {0}', 'myString');
    Logger.fine(logMessage);
  2. Easily build complex strings

     String unformattedMessage = 'my string with 3 inputs: {0} and then {1} and finally {2}';
     String formattedMessage = new LogMessage(unformattedMessage, 'something', 'something else', 'one more').getMessage();
     String expectedMessage = 'my string with 3 inputs: something and then something else and finally one more';
     System.assertEquals(expectedMessage, formattedMessage);

For more details, check out the LogMessage class documentation.

ISVs & Package Developers: Dynamically Call Nebula Logger in Your Packages with CallableLogger

As of v4.14.10, Nebula Logger includes the Apex class CallableLogger, which implements Apex's Callable interface.

  • The Callable interface only has 1 method: Object call(String action, Map<String,Object> args). It leverages string values and generic Object values as a mechanism to provide loose coupling on Apex classes that may or may not exist in a Salesforce org.
  • This can be used by ISVs & package developers to optionally leverage Nebula Logger for logging, when it's available in a customer's org. And when it's not available, your package can still be installed, and still be used.

Using the provided CallableLogger class, a subset of Nebula Logger's features can be called dynamically in Apex. For example, this sample Apex code adds & saves 2 log entries (when Nebula Logger is available).

// Check for both the managed package (Nebula namespace) and the unlocked package to see if either is available
Type nebulaLoggerType = Type.forName('Nebula', 'CallableLogger') ?? Type.forName('CallableLogger');
Callable nebulaLoggerInstance = (Callable) nebulaLoggerType?.newInstance();
if (nebulaLoggerInstance == null) {
  // If it's null, then neither of Nebula Logger's packages is available in the org 🥲
  return;
}

// Example: Add a basic "hello, world!" INFO extry
Map<String, Object> newEntryInput = new Map<String, Object>{
  'loggingLevel' => System.LoggingLevel.INFO,
  'message' => 'hello, world!'
};
nebulaLoggerInstance.call('newEntry', newEntryInput);

// Example: Add an ERROR extry with an Apex exception
Exception someException = new DmlException('oops');
Map<String, Object> newEntryInput = new Map<String, Object>{
  'exception' => someException,
  'loggingLevel' => LoggingLevel.ERROR,
  'message' => 'An unexpected exception was thrown'
};
nebulaLoggerInstance.call('newEntry', newEntryInput);

// Example: Save any pending log entries
nebulaLoggerInstance.call('saveLog', null);

For more details, visit the wiki.


Features for Lightning Component Developers

For lightning component developers, the included logger LWC can be used in other LWCs & aura components for frontend logging. Similar to Logger and LogEntryBuilder Apex classes, the LWC has both logger and logEntryBuilder classes. This provides a fluent API for JavaScript developers so they can chain the method calls.

Once you've incorporated logger into your lightning components, you can see your LogEntry__c records using the included list view "All Component Log Entries'.

Component Log Entries List View

Each LogEntry__c record automatically stores the component's type ('Aura' or 'LWC'), the component name, and the component function that called logger. This information is shown in the section "Lightning Component Information"

Component Log Entry Record

Example LWC Usage

For lightning component developers, the logger LWC provides very similar functionality that is offered in Apex. Simply import the getLogger function in your component, use it to initialize an instance once per component, and call the desired logging methods within your code.

// For LWC, import logger's createLogger() function into your component
import { getLogger } from 'c/logger';
import callSomeApexMethod from '@salesforce/apex/LoggerLWCDemoController.callSomeApexMethod';

export default class LoggerDemo extends LightningElement {
  // Call getLogger() once per component
  logger = getLogger();

  async connectedCallback() {
    this.logger.setScenario('some scenario');
    this.logger.finer('initialized demo LWC, using async connectedCallback');
  }

  @wire(callSomeApexMethod)
  wiredCallSomeApexMethod({ error, data }) {
    this.logger.info('logging inside a wire function');
    if (data) {
      this.logger.info('wire function return value: ' + data);
    }
    if (error) {
      this.logger.error('wire function error: ' + JSON.stringify(error));
    }
  }

  logSomeStuff() {
    this.logger.error('Add log entry using Nebula Logger with logging level == ERROR').addTag('some important tag');
    this.logger.warn('Add log entry using Nebula Logger with logging level == WARN');
    this.logger.info('Add log entry using Nebula Logger with logging level == INFO');
    this.logger.debug('Add log entry using Nebula Logger with logging level == DEBUG');
    this.logger.fine('Add log entry using Nebula Logger with logging level == FINE');
    this.logger.finer('Add log entry using Nebula Logger with logging level == FINER');
    this.logger.finest('Add log entry using Nebula Logger with logging level == FINEST');

    this.logger.saveLog();
  }

  doSomething(event) {
    this.logger.finest('Starting doSomething() with event: ' + JSON.stringify(event));
    try {
      this.logger.debug('TODO - finishing implementation of doSomething()').addTag('another tag');
      // TODO add the function's implementation below
    } catch (thrownError) {
      this.logger
        .error('An unexpected error log entry using Nebula Logger with logging level == ERROR')
        .setExceptionDetails(thrownError)
        .addTag('some important tag');
    } finally {
      this.logger.saveLog();
    }
  }
}

Example Aura Usage

To use the logger component, it has to be added to your aura component's markup:

<aura:component implements="force:appHostable">
  <c:logger aura:id="logger" />

  <div>My component</div>
</aura:component>

Once you've added logger to your markup, you can call it in your aura component's controller:

({
  logSomeStuff: function (component, event, helper) {
    const logger = component.find('logger');

    logger.error('Hello, world!').addTag('some important tag');
    logger.warn('Hello, world!');
    logger.info('Hello, world!');
    logger.debug('Hello, world!');
    logger.fine('Hello, world!');
    logger.finer('Hello, world!');
    logger.finest('Hello, world!');

    logger.saveLog();
  }
});

Features for Flow Builders

Within Flow (and Process Builder), there are 4 invocable actions that you can use to leverage Nebula Logger

  1. 'Add Log Entry' - uses the class FlowLogEntry to add a log entry with a specified message
  2. 'Add Log Entry for an SObject Record' - uses the class FlowRecordLogEntry to add a log entry with a specified message for a particular SObject record
  3. 'Add Log Entry for an SObject Record Collection' - uses the class FlowCollectionLogEntry to add a log entry with a specified message for an SObject record collection
  4. 'Save Log' - uses the class Logger to save any pending logs

Flow Builder: Logging Invocable Actions


Tagging Your Log Entries

Nebula Logger supports dynamically tagging/labeling your LogEntry__c records via Apex, Flow, and custom metadata records in LogEntryTagRule__mdt. Tags can then be stored using one of the two supported modes (discussed below).

Adding Tags in Apex

Apex developers can use 2 new methods in LogEntryBuilder to add tags - LogEntryEventBuilder.addTag(String) and LogEntryEventBuilder.addTags(List<String>).

// Use addTag(String tagName) for adding 1 tag at a time
Logger.debug('my log message').addTag('some tag').addTag('another tag');

// Use addTags(List<String> tagNames) for adding a list of tags in 1 method call
List<String> myTags = new List<String>{'some tag', 'another tag'};
Logger.debug('my log message').addTags(myTags);

Adding Tags in Flow

Flow builders can use the Tags property to specify a comma-separated list of tags to apply to the log entry. This feature is available for all 3 Flow classes: FlowLogEntry, FlowRecordLogEntry and FlowCollectionLogEntry.

Flow Logging with Tags

Adding Tags with Custom Metadata Records

Admins can configure tagging rules to append additional tags using the custom metadata type LogEntryTagRule__mdt.

  • Rule-based tags are only added when LogEntry__c records are created (not on update).
  • Rule-based tags are added in addition to any tags that have been added via Apex and/or Flow.
  • Each rule is configured to apply tags based on the value of a single field on LogEntry__c (e.g., LogEntry__c.Message__c).
  • Each rule can only evaluate 1 field, but multiple rules can evaluate the same field.
  • A single rule can apply multiple tags. When specifying multiple tags, put each tag on a separate line within the Tags field (LogEntryTagRule__mdt.Tags__c).

Rules can be set up by configuring a custom metadata record with these fields configured:

  1. Logger SObject: currently, only the "Log Entry" object (LogEntry__c) is supported.
  2. Field: the SObject's field that should be evaluated - for example, LogEntry__c.Message__c. Only 1 field can be selected per rule, but multiple rules can use the same field.
  3. Comparison Type: the type of operation you want to use to compare the field's value. Currently supported options are: CONTAINS, EQUALS, MATCHES_REGEX, and STARTS_WITH.
  4. Comparison Value: the comparison value that should be used for the selected field operation.
  5. Tags: a list of tag names that should be dynamically applied to any matching LogEntry__c records.
  6. Is Enabled: only enabled rules are used by Logger - this is a handy way to easily enable/disable a particular rule without having to entirely delete it.

Below is an example of what a rule looks like once configured. Based on this rule, any LogEntry__c records that contain "My Important Text" in the Message__c field will automatically have 2 tags added - "Really important tag" and "A tag with an emoji, whynot?! 🔥"

Tag Rule Example

Choosing a Tagging Mode

Once you've implementing log entry tagging within Apex or Flow, you can choose how the tags are stored within your org. Each mode has its own pros and cons - you can also build your own plugin if you want to leverage your own tagging system (note: plugins are not currently available in the managed package).

Tagging Mode Logger's Custom Tagging Objects (Default) Salesforce Topic and TopicAssignment Objects
Summary Stores your tags in custom objects LoggerTag__c and LogEntryTag__c Leverages Salesforce's Chatter Topics functionality to store your tags. This mode is not available in the managed package.
Data Model
  • LoggerTag__c: this represents the actual tag you want to apply to your log entry record. Tags are unique, based on the field LoggerTag__c.Name. The logging system will automatically create LoggerTag__c records if a matching record does not already exist in your org.
  • LogEntryTag__c: a junction object between LoggerTag__c and LogEntry__c
Data Visibility
  • Access to the LoggerTag__c object can be granted/restricted using standard Salesforce object and record-sharing functionality (OWD, sharing rules, profiles, permission sets, etc). By default, LoggerTag__c OWD is set to 'public read-only' for internal users and 'private' for external users
  • Since LogEntryTag__c is a junction object, access to these records is controlled by a user's access to the related LogEntry__c and LoggerTag__c records
  • In Chatter, all Topic records are visible - including any Topic records created via Logger. For some orgs that are ok with this visibility within Chatter, this is considered a great feature. But for some orgs, this visibility may not be ideal.
  • Although Topic records are visible to all Chatter users, TopicAssignment records are only visible to users that have access to the related EntityId (in this case, the LogEntry__c record)
Leveraging Data Since the data is stored in custom objects, you can leverage any platform functionality you want, such as building custom list views, reports & dashboards, enabling Chatter feeds, creating activities/tasks, and so on. Topics can be used to filter list views, which is a really useful feature. However, using Topics in reports and dashboards is only partially implemented at this time.

Adding Custom Fields to Nebula Logger's Data Model

Nebula Logger supports defining, setting, and mapping custom fields within Nebula Logger's data model. This is helpful in orgs that want to extend Nebula Logger's included data model by creating their own org/project-specific fields.

This feature requires that you populate your custom fields yourself, and is only available in Apex & JavaScript currently. The plan is to add in a future release the ability to also set custom fields via Flow.

  • v4.13.14 added this functionality for Apex
  • v4.14.6 added this functionality for JavaScript (lightning components)

Adding Custom Fields to the Platform Event LogEntryEvent__e

The first step is to add a field to the platform event LogEntryEvent__e

  • Create a custom field on LogEntryEvent__e. Any data type supported by platform events can be used.

    • In this example, a custom text field called SomeCustomField__c has been added:

      Custom Field on LogEntryEvent__e

  • In Apex, you have 2 ways to populate your custom fields

    1. Set the field once per transaction - every LogEntryEvent__e logged in the transaction will then automatically have the specified field populated with the same value.
      • This is typically used for fields that are mapped to an equivalent Log__c or LoggerScenario__c field.
    • How: call the static method overloads Logger.setField(Schema.SObjectField field, Object fieldValue) or Logger.setField(Map<Schema.SObjectField, Object> fieldToValue)
    1. Set the field on a specific LogEntryEvent__e record - other records will not have the field automatically set.
      • This is typically used for fields that are mapped to an equivalent LogEntry__c field.
      • How: call the instance method overloads LogEntryEventBuilder.setField(Schema.SObjectField field, Object fieldValue) or LogEntryEventBuilder.setField(Map<Schema.SObjectField, Object> fieldToValue)
    // Set My_Field__c on every log entry event created in this transaction with the same value
    Logger.setField(LogEntryEvent__e.My_Field__c, 'some value that applies to the whole Apex transaction');
    
    // Set fields on specific entries
    Logger.warn('hello, world - "a value" set for Some_Other_Field__c').setField(LogEntryEvent__e.Some_Other_Field__c, 'a value')
    Logger.warn('hello, world - "different value" set for Some_Other_Field__c').setField(LogEntryEvent__e.Some_Other_Field__c, 'different value')
    Logger.info('hello, world - no value set for Some_Other_Field__c');
    
    Logger.saveLog();
  • In JavaScript, you have 2 ways to populate your custom fields. These are very similar to the 2 ways available in Apex (above).

    1. Set the field once per component - every LogEntryEvent__e logged in your component will then automatically have the specified field populated with the same value.
      • This is typically used for fields that are mapped to an equivalent Log__c or LoggerScenario__c field.
    • How: call the logger LWC function logger.setField(Object fieldToValue)
    1. Set the field on a specific LogEntryEvent__e record - other records will not have the field automatically set.
      • This is typically used for fields that are mapped to an equivalent LogEntry__c field.
      • How: call the instance function LogEntryEventBuilder.setField(Object fieldToValue)
    import { getLogger } from 'c/logger';
    
    export default class LoggerDemo extends LightningElement {
      logger = getLogger();
    
      connectedCallback() {
        // Set My_Field__c on every log entry event created in this component with the same value
        this.logger.setField({My_Field__c, 'some value that applies to any subsequent entry'});
    
        // Set fields on specific entries
        this.logger.warn('hello, world - "a value" set for Some_Other_Field__c').setField({ Some_Other_Field__c: 'a value' });
        this.logger.warn('hello, world - "different value" set for Some_Other_Field__c').setField({ Some_Other_Field__c: 'different value' });
        this.logger.info('hello, world - no value set for Some_Other_Field__c');
    
        this.logger.saveLog();
      }
    }

Adding Custom Fields to the Custom Objects Log__c, LogEntry__c, and LoggerScenario__c

If you want to store the data in one of Nebula Logger's custom objects, you can follow the above steps, and also...

  • Create an equivalent custom field on one of Nebula Logger's custom objects - right now, only Log__c, LogEntry__c, and LoggerScenario__c are supported.

    • In this example, a custom text field also called SomeCustomField__c has been added to Log__c object - this will be used to store the value of the field LogEntryEvent__e.SomeCustomField__c:

      Custom Field on LogEntryEvent__e

  • Create a record in the new CMDT LoggerFieldMapping__mdt to map the LogEntryEvent__e custom field to the custom object's custom field, shown below. Nebula Logger will automatically populate the custom object's target field with the value of the source LogEntryEvent__e field.

    • In this example, a custom text field called SomeCustomField__c has been added to both LogEntryEvent__e and Log__c.

      Custom Field on LogEntryEvent__e


Log Management

Logger Console App

The Logger Console app provides access to the tabs for Logger's objects: Log__c, LogEntry__c, LogEntryTag__c and LoggerTag__c (for any users with the correct access).

Logger Console app

Log's 'Manage' Quick Action

To help development and support teams better manage logs (and any underlying code or config issues), some fields on Log__c are provided to track the owner, priority and status of a log. These fields are optional, but are helpful in critical environments (production, QA sandboxes, UAT sandboxes, etc.) for monitoring ongoing user activities.

  • All editable fields on Log__c can be updated via the 'Manage Log' quick action (shown below)

    Manage Log QuickAction

  • Additional fields are automatically set based on changes to Log__c.Status__c

    • Log__c.ClosedBy__c - The user who closed the log
    • Log__c.ClosedDate__c - The datetime that the log was closed
    • Log__c.IsClosed__c - Indicates if the log is closed, based on the selected status (and associated config in the 'Log Status' custom metadata type)
    • Log__c.IsResolved__c - Indicates if the log is resolved (meaning that it required analaysis/work, which has been completed). Only closed statuses can be considered resolved. This is also driven based on the selected status (and associated config in the 'Log Status' custom metadata type)
  • To customize the statuses provided, simply update the picklist values for Log__c.Status__c and create/update corresponding records in the custom metadata type LogStatus__mdt. This custom metadata type controls which statuses are considered closed and resolved.


Log's 'View JSON' Quick Action

Everyone loves JSON - so to make it easy to see a JSON version of a Log__c record, you can use the 'View JSON' quick action button. It displays the current Log__c + all related LogEntry__c records in JSON format, as well as a handy button to copy the JSON to your clipboard. All fields that the current user can view (based on field-level security) are dynamically returned, including any custom fields added directly in your org or by plugins.

View JSON Log QuickAction Button

View JSON Log QuickAction


Real-Time Monitoring with Log Entry Event Stream

Within Logger Console app, the Log Entry Event Stream tab provides real-time monitoring of LogEntryEvent__e platform events. Simply open the tab to start monitoring, and use the filters to further refine with LogEntryEvent__e records display in the stream.

Log Entry Event Stream


View Related Log Entries on a Record Page

Within App Builder, admins can add the 'Related Log Entries' lightning web component (lwc) to any record page. Admins can also control which columns are displayed be creating & selecting a field set on LogEntry__c with the desired fields.

  • The component automatically shows any related log entries, based on LogEntry__c.RecordId__c == :recordId
  • Users can search the list of log entries for a particular record using the component's built-insearch box. The component dynamically searches all related log entries using SOSL.
  • Component automatically enforces Salesforce's security model
    • Object-Level Security - Users without read access to LogEntry__c will not see the component
    • Record-Level Security - Users will only see records that have been shared with them
    • Field-Level Security - Users will only see the fields within the field set that they have access to

Related Log Entries


Deleting Old Logs

Admins can easily delete old logs using 2 methods: list views or Apex batch jobs

Mass Deleting with List Views

Salesforce (still) does not support mass deleting records out-of-the-box. There's been an Idea for 11+ years about it, but it's still not standard functionality. A custom button is available on Log__c list views to provide mass deletion functionality.

  1. Admins can select 1 or more Log__c records from the list view to choose which logs will be deleted

Mass Delete Selection

  1. The button shows a Visualforce page LogMassDelete to confirm that the user wants to delete the records

Mass Delete Confirmation

Batch Deleting with Apex Jobs

Two Apex classes are provided out-of-the-box to handle automatically deleting old logs

  1. LogBatchPurger - this batch Apex class will delete any Log__c records with Log__c.LogRetentionDate__c <= System.today().
    • By default, this field is populated with "TODAY + 14 DAYS" - the number of days to retain a log can be customized in LoggerSettings__c.
    • Admins can also manually edit this field to change the retention date - or set it to null to prevent the log from being automatically deleted
  2. LogBatchPurgeScheduler - this schedulable Apex class can be schedule to run LogBatchPurger on a daily or weekly basis

Beta Feature: Custom Plugin Framework for Log__c and LogEntry__c objects

If you want to add your own automation to the Log__c or LogEntry__c objects, you can leverage Apex or Flow to define "plugins" - the logger system will then automatically run the plugins after each trigger event (BEFORE_INSERT, BEFORE_UPDATE, AFTER_INSERT, AFTER_UPDATE, and so on). This framework makes it easy to build your own plugins, or deploy/install others' prebuilt packages, without having to modify the logging system directly.

  • Flow plugins: your Flow should be built as auto-launched Flows with these parameters:

    1. Input parameter triggerOperationType - The name of the current trigger operation (such as BEFORE_INSERT, BEFORE_UPDATE, etc.)
    2. Input parameter triggerNew - The list of logger records being processed (Log__c or LogEntry__c records)
    3. Output parameter updatedTriggerNew - If your Flow makes any updates to the collection of records, you should return a record collection containing the updated records
    4. Input parameter triggerOld - The list of logger records as they exist in the datatabase
  • Apex plugins: your Apex class should implements LoggerPlugin.Triggerable. For example:

    public class ExampleTriggerablePlugin implements LoggerPlugin.Triggerable {
      public void execute(LoggerPlugin__mdt configuration, LoggerTriggerableContext input) {
        // Example: only run the plugin for Log__c records
        if (context.sobjectType != Schema.Log__c.SObjectType) {
          return;
        }
    
        List<Log__c> logs = (List<Log__c>) input.triggerNew;
        switch on input.triggerOperationType {
          when BEFORE_INSERT {
            for (Log__c log : logs) {
              log.Status__c = 'On Hold';
            }
          }
          when BEFORE_UPDATE {
            // TODO add before-update logic
          }
        }
      }
    }

Once you've created your Apex or Flow plugin(s), you will also need to configure the plugin:

  • 'Logger Plugin' - use the custom metadata type LoggerPlugin__mdt to define your plugin, including the plugin type (Apex or Flow) and the API name of your plugin's Apex class or Flow
  • 'Logger Parameter' - use the custom metadata type LoggerParameter__mdt to define any configurable parameters needed for your plugin, such as environment-specific URLs and other similar configurations

Note: the logger plugin framework is not available in the managed package due to some platform limitations & considerations with some of the underlying code. The unlocked package is recommended (instead of the managed package) when possible, including if you want to be able to leverage the plugin framework in your org.

Beta Plugin: Slack Integration

The optional Slack plugin leverages the Nebula Logger plugin framework to automatically send Slack notifications for logs that meet a certain (configurable) logging level. The plugin also serves as a functioning example of how to build your own plugin for Nebula Logger, such as how to:

  • Use Apex to apply custom logic to Log__c and LogEntry__c records
  • Add custom fields and list views to Logger's objects
  • Extend permission sets to include field-level security for your custom fields
  • Leverage the new LoggerParameter__mdt CMDT object to store configuration for your plugin

Check out the Slack plugin for more details on how to install & customize the plugin

Slack plugin: notification


Uninstalling/Removing Logger

If you want to remove the unlocked or managed packages, you can do so by simply uninstalling them in your org under Setup --> Installed Packages.

Uninstall Packages

About

The most robust observability solution for Salesforce experts. Built 100% natively on the platform, and designed to work seamlessly with Apex, Lightning Components, Flow, OmniStudio, and integrations.

Topics

Resources

License

Code of conduct

Contributing

Stars

Watchers

Forks

Sponsor this project

 

Contributors 25