Skip to content

seri1308/RaneFFBoard

Folders and files

NameName
Last commit message
Last commit date

Latest commit

 

History

2 Commits
 
 
 
 
 
 
 
 

Repository files navigation

RaneFFBoard

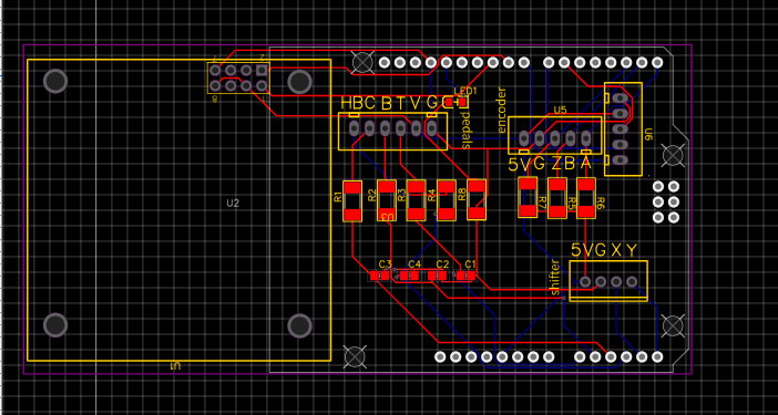
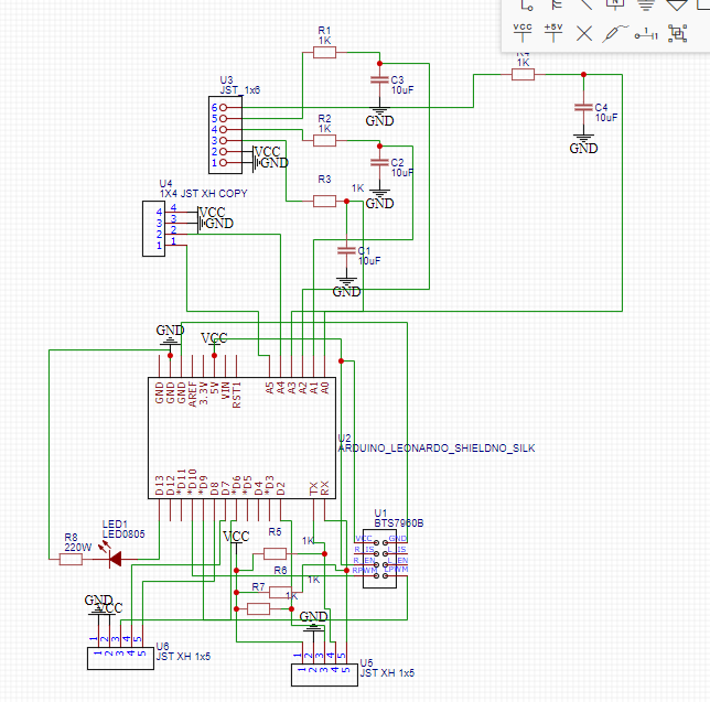
A shield for Ranenbg's FFB firmware.

It's have XY shifter potentiometer connections, Encoder, BTS7960B and Pedal potentiometer connections.

ffboard1

ffboard2

About

A shield for Ranenbg's FFB firmware.

Resources

Stars

Watchers

Forks

Releases

No releases published

Packages

No packages published